火狐(中国)HUOHU官方网站
学校概况
学校简介
学校章程
董事会
现任领导
研究机构、中心
校园风光
大事记
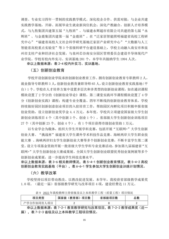
校园地图
校标
校训
机构设置
党政机构
教学单位
教辅单位
信息公开
信息公开
通知公告
每周议程
教育教学
教务处
教务系统
精品课程
教学示范中心
专业改革试点
校外实践教育基地
招生就业
招生信息网
就业信息网
录取查询
福建省毕业生就业公共网
火狐(中国)HUOHU官方网站
校园新闻
理论学习
网络思政
网络思政资源库
媒体闽科
表格下载
人才引进
招聘计划
信息公开
信息公开
通知公告
每周议程
信息公开
您当前所在的位置:
火狐(中国)HUOHU官方网站
>
信息公开
>
信息公开
> 正文
火狐(中国)HUOHU官方网站2022-2023学年本科教学质量报告
作者: 时间:2023-12-18 资料来源: 浏览次数:次
上一条:
火狐(中国)HUOHU官方网站2023—2024学年信息公开工作报告
下一条:
火狐(中国)HUOHU官方网站2022—2023学年信息公开工作报告
【打印】
【收藏】
【关闭】
WG官方网站
|
英亚在线(中国)唯一官方网站
|
爱体育在线登录官网
|
WG网_WG(中国)
|
必一体育app官方版下载
|
乐投网页版
|
aty爱体育(中国)首页官方网站
|
OD在线体育网
|
乐鱼(中国)leyu·官方网站
|